GENETICS General anthropology questions

When do you believe it was absorbed?

I think for Somalis, it's when they migrated from South Somalia to North Somalia. They probably encountered some Yemeni traders and absorbed them and later through Qabil myths that haplogroup just happened out of luck to become the largest.

This is backed up by the lack of diversity of T subclades within Somalis.

For the other Cushitic populations it was probably earlier , like 3000BCE considering the part time pastoralists of the awash river had links accross the red sea then it could be mediated through them.

From them to South Cushitic populations as no T in Tutsi nor the Early Pastoralists samples.

Though there is a lack of other Arabia subclades which makes this theory harder to explain but this is more plausible then Iran N to Proto-Cushitic I believe.
 
@EDsomali do you think this could be noise as well?

It's noise considering the Tanzanian sample doesn't have Iranian ancestry despite it being is as proto-Cushitic as the Somalis

The Agaw have Iran N through Yemeni admixture.

The African component in Somalis is probably causing the drift with Iran N and as I showed with mbuti it probably a false relationship.
 

land owner

Welcome to the yaab zone
VIP
It's noise considering the Tanzanian sample doesn't have Iranian ancestry despite it being is as proto-Cushitic as the Somalis

The Agaw have Iran N through Yemeni admixture.

The African component in Somalis is probably causing the drift with Iran N and as I showed with mbuti it probably a false relationship.
Very interesting sxb @Apollo what do you think?
 

land owner

Welcome to the yaab zone
VIP
@Apollo @EDsomali do any of you guys believe that we may have some minor undetected eurasian ancestry that hasn’t been sampled? I think I saw someone mention that possibility on anthrogenica since East Asian shows up quite frequently on a couple somali runs usually as 1% in noise
 

Arabsiyawi

HA Activist.
I think the lower percentage is the more accurate. However, I think haplogroup T is an Iranian Neolithic lineage, so it definitely exists in Cushites.
Neolithic ? Isn't the TMRCA of somali T and some Arabian T (2900ybp) debunking your claims right here ? Or am I wrong ? I thought we admitted that the T found in Somalis was different from the one in Sudan, Ethiopia and Eritrea and that it was the result of a much more recent event in our history
 

Apollo

VIP
Neolithic ? Isn't the TMRCA of somali T and some Arabian T (2900ybp) debunking your claims right here ? Or am I wrong ? I thought we admitted that the T found in Somalis was different from the one in Sudan, Ethiopia and Eritrea and that it was the result of a much more recent event in our history

I think you misunderstood my post. The proto-Afro-Asiatics of +10-8 thousand years ago likely did not have it. That is what I meant and therefore it could have come from Iran Neolithic. I am talking about that time era, not with modern Somalis or even proto-Cushites. The early Cushites (5 thousand years ago) might have had it.
 

land owner

Welcome to the yaab zone
VIP
Did the dzudzuana population (progenitor of our egyptian-natufian ancestry) originate in the Georgian region? If so when did they migrate down to the levant? @Apollo @EDsomali
 
I read that western hunter gatherers were a mixture of Eastern hunter gatherers who are up to 75 procent ancient northern eurasian and the people behind Cro magnon to. And native americans seem to be mixed between eastern eurasian and ancient northern eurasian.

Western steppe herders who are the bringers of Indo europeans languages throughout Europe and Asia are a mixture of ehgs and Caucasian hunter gatherers a relative similar group genetics wise to neolithic anatolian farmers who are the ancestors to early european farmers. Am i correct to assume that the natufians are the ancestors to both the anatolian farmers and the later cushite population?

What is weird is that i read that blue eyes derived from a family during preancient times around the black sea. And scandinavia was originally populated by the scandinavian hunter gatherers who are a equal mix between whgs and the ehgs which makes shgs heavily ane these guys later mixed with eef and wsh.

How did they become blonde when these groups apparently were dark and did blue eyes become prevalent amongst them due to wsh Ancestry? I think so because the only population who came from the black sea region to scandinavia was wsh?

Did blond hair originate as a mutation in the eef, shg and wsh admixed population of scandinavia and how did these admixed population become light and fair-skinned? Aren’t wsh the original aryans especially when they were the bearers of r1b? Did they take r1b to Asia in the form of Indo-aryans?

Thanks beforehands if anyone can answer these questions. Is my information true?
 

land owner

Welcome to the yaab zone
VIP
Am i correct to assume that the natufians are the ancestors to both the anatolian farmers and the later cushite population?
Natufians have this iberomaurusian taforalt ancestry not found in anatolian farmers but they’re both dzudzuana offshoots, and the non-ssa ancestry of cushites were natufian-related
How did they become blonde when these groups apparently were dark and did blue eyes become prevalent amongst them due to wsh Ancestry? I think so because the only population who came from the black sea region to scandinavia was wsh?
They got their blonde genes from Ancient north eurasians since the allele KITLG SNP rs12821256 is associated with the blonde hair in Europeans and the earliest known individual with this allele is the Siberian ANE individual Afontova Gora 3
The derived allele of the KITLG SNP rs12821256 that is associated with – and likely causal for – blond hair in Europeans [4,5] is present in one hunter-gatherer from each of Samara, Motala and Ukraine (I0124, I0014 and I1763), as well as several later individuals with Steppe ancestry. Since the allele is found in populations with EHG but not WHG ancestry, it suggests that its origin is in the Ancient North Eurasian (ANE) population. Consistent with this, we observe that earliest known individual with the derived allele is the [Siberian] ANE individual Afontova Gora 3 which is directly dated to 16130-15749 cal BCE (14710±60 BP, MAMS-27186: a previously unpublished date that we newly report here).
https://www.ncbi.nlm.nih.gov/pmc/articles/PMC4704868/
http://real.mtak.hu/63901/1/135616.full.pdf
 
Which group are the sardinians from then?Someone on this site said our natufian like ancestors probably looked like modern sardinians? Are they not up to 90 procent eef ancestry? Which other groups in the Mediterranean has also this high amount of eef ancestry?

I also thought Ane were dark with blue eyes or was this whg? Whg also have large amount of Ane ancestry why did they not produce blonde hair? And which other groups were ehg mixed with besides ane?
 

land owner

Welcome to the yaab zone
VIP
Which group are the sardinians from then?Someone on this site said our natufian like ancestors probably looked like modern sardinians? Which other groups in the Mediterranean has also this high amount of eef ancestry?
Pretty much all Mediterranean populations are predominantly made up of EEF but it peaks the highest among Sardinians, Sardinians are around 80% EEF on average and what makes up most of EEF and natufians are all dzudzuana derived ancestry, as for phenotype of our natufian related ancestors I honestly couldn’t give you a 100% perfect description ofc but nothing that far off from what negev bedouins look like imo
I also thought Ane were dark with blue eyes or was this whg? Whg also have large amount of Ane ancestry why did they not produce blonde hair? And which other groups were ehg mixed with besides ane?
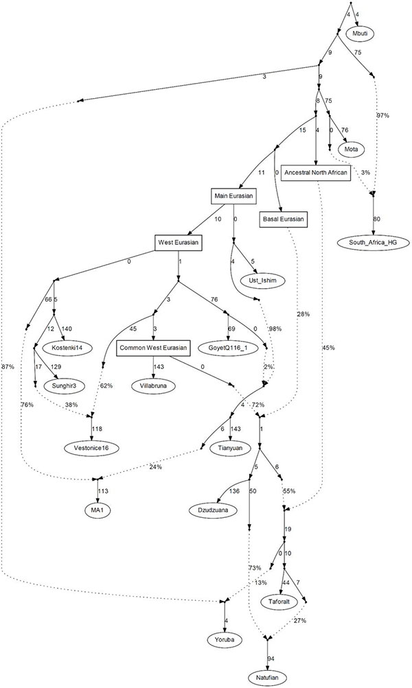
WHG (villabruna) doesn’t have any ANE ancestry they’re a common west eurasian offshoot (most of what dzudzuana is made up of) while ANE (MA1) is 3/4 early west eurasian (kostenski related) and 1/4 tianyuan related, as for the non ANE ancestry of EHG i believe it mostly WHG-related and maybe some vestonice ancestry
0FB1D10A-2E42-453C-9D9D-ED92142B92DB.jpeg

Were this iberonaurisian taforalt ancestry come from and through were?
Taforalt are an ancient north african population made up of 55% dzudzuana ancestry and 45% ancestral north african ancestry, as you can see on the tree chart 27% of natufian is taforalt
 
Last edited:
According to Wikipedia whg were an mixture between ehg and early european modern humans the cro magnon sudda so this is a lie then?
 
Pretty much all Mediterranean populations are predominantly made up of EEF but it peaks the highest among Sardinians, Sardinians are around 80% EEF on average and what makes up most of EEF and natufians are all dzudzuana derived ancestry, as for phenotype of our natufian related ancestors I honestly couldn’t give you a 100% perfect description ofc but nothing that far off from what negev bedouins look like imo

WHG (villabruna) doesn’t have any ANE ancestry they’re a common west eurasian offshoot (most of what dzudzuana is made up of) while ANE (MA1) is 3/4 early west eurasian (kostenski related) and 1/4 tianyuan related, as for the non ANE ancestry of EHG i believe it mostly WHG-related and maybe some vestonice ancestry
View attachment 89903

Taforalt are an ancient north african population made up of 55% dzudzuana ancestry and 45% ancestral north african ancestry, as you can see on the tree chart 27% of natufian is taforalt
So there was several back to back migrations between africa and the Middle east even before the neolithic? Is ancestral North africans the first hunter gatherers who lived in North africa or they also a another admixed group?

p.s thanks for the help , i appreciate it,
 

land owner

Welcome to the yaab zone
VIP
So there was several back to back migrations between africa and the Middle east even before the neolithic? Is ancestral North africans the first hunter gatherers who lived in North africa or they also a another admixed group?

p.s thanks for the help , i appreciate it,
Yea there were back migrations and yes ancestral North Africans were the first human inhabitants of Northern Africa, they’re an anatomically modern human offshoot, and no problem sxb
 

land owner

Welcome to the yaab zone
VIP
Who are these early West Eurasians? And which ancient groups are they ancestors to?
They’re a very basal west eurasian progenitor group under main eurasian that virtually all Europeans, MENA and central Asians derive nearly all of their ancestry from ofc when you take out the 1/4th tinayuan of ANE and very minor SSA, south asian and East Asian ancestry modern day populations of those regions may have out the equation
 

Trending

Top