GENETICS Nilotes found to carry Haplogroup T (T-M70) shared with Fulani, Egyptians & South Cushites

This would only be noteworthy if the Nilotic populations in question were in South Sudan; the Maa (Maasai-Samburu) have extensively mixed with Cushitic populations. Don't get me wrong, the Maasai-Samburu are my kin, but they're not pure Nilotes.
The Nilotes in subject are actually the Karamojong of Uganda who were found to carry T-M70.
KARAMOJONG PEOPLE: UGANDA`S PATRIARCHAL, WARRIORS AND MOST FEARED TRIBE  WITH THE MOST FASHIONABLE HAIRSTYLES

Its a different clade from which the South Cushites like Rendille and Samburu carry.
 
The Nilotes in subject are actually the Karamojong of Uganda who were found to carry T-M70.
KARAMOJONG PEOPLE: UGANDA`S PATRIARCHAL, WARRIORS AND MOST FEARED TRIBE  WITH THE MOST FASHIONABLE HAIRSTYLES

Its a different clade from which the South Cushites like Rendille and Samburu carry.

Thanks for the correction on the Nilotic population that carries T-M70.

The Samburu are a Nilotic population, albeit with significant Cushitic admixture
 

Arabsiyawi

HA Activist.
I dont know if your not getting what I'm saying or if your messing with me wallahi . In the other post your being extremely pedantic about the dh/r ending variation. Whereas in this post you basically handwave away the lack of evidence for migration in this very specific period by saying "humans are always migrating" . I have no problem with people disagreeing with me but its like you don't even get the point I'm making.
I don’t get it.
Is what I’m writing not English ?
 

Garaad Awal

Former African
The Nilotes in subject are actually the Karamojong of Uganda who were found to carry T-M70.
KARAMOJONG PEOPLE: UGANDA`S PATRIARCHAL, WARRIORS AND MOST FEARED TRIBE  WITH THE MOST FASHIONABLE HAIRSTYLES

Its a different clade from which the South Cushites like Rendille and Samburu carry.
Rendille aren’t South Cushitic, they are Somaloid Lowland East Cushitic speakers. Samburus are basically Nilotic Masai
 
This would only be noteworthy if the Nilotic populations in question were in South Sudan; the Maa (Maasai-Samburu) have extensively mixed with Cushitic populations. Don't get me wrong, the Maasai-Samburu are my kin, but they're not pure Nilotes.
Got you, thanks for the correction. The point was that the Nilotes who carry T are Karamojong from Uganda.
 

Juke

Asagu/Asaga
VIP
How can you call them Maghrebi, Cushitic…
PF7443 is borne by a large plethora of African peoples that mostly speak languages from the broader linguistic phylum (AA) or have history with it.
~7000 year old middle neolitihic samples from Morocco, and the 6000 year old Tunisia, positive for undifferentiated T-PF7443 are mostly ~50-67% PPNB and 30-40% TAF iirc, roughly the same age as the entire subclade. In what way does labeling the clade Maghrebi (geographic region) assign a linguistic classification? Although its possible Levant PPNB represented the ancestral Semitic-Ancient Egyptian-Berber node, I didn't make that claim.

Y15711 is literally a Northern Horn African branch that’s Ethiosemitic-related.
Nope. Apart from PF7443, other Horner T lineages are deeply rooted in the Middle East.
Thing is all of those individuals with the Sudanese and Eritrean flags in the two branches of T-Y15711 self identify as a Tigre speaking Saho clan called Asawerta. You can't rule out its a subclade once shared by all lowland east Cushites which still persists in the Mirifile Somalis.

Y45591 is, of all of them, the youngest one. Not worth even discussing
What you call youngest can also possibly represent a 4000 year gap in African sampling.

The Asiri samples under your clade have a late medieval TMRCA, we can't rule out they come from an earlier African migrant. If their TMRCA was something like 2000 years old for example that'd be proof of a truely deep rooting. Naturally you'd say what about the single sample from Mecca province upstream, fair point, but again I'd say if it's truely an Arabian branch we'd expect more samples than just one; especially for a nation with over 6000 samples on yfull compared to 109 from Somalia, 43 from Eritrea, and 72 from Kenya.

Put aside our closely related Rendille and Borana in Northern Kenya with T. Occam's razor says its more likely than not those Tanzanian Iraqw, Maasai, Burunge, Datooga, Doroba with T will also fall into to one of the two subclades. I don't understand how anyone can rule out the possibility of meeting T-BY181210 Somalis at a new subclade T-Y45591 <-> T-Y16897.
 
Last edited:
I dont know if your not getting what I'm saying or if your messing with me wallahi . In the other post your being extremely pedantic about the dh/r ending variation. Whereas in this post you basically handwave away the lack of evidence for migration in this very specific period by saying "humans are always migrating" . I have no problem with people disagreeing with me but its like you don't even get the point I'm making.
I also don't understand your point on this topic, I see ambiguous uncertain tone from you but if i get straight to the point, are you suggesting T origins is in Horn of Africa instead of Levant?
 
I also don't understand your point on this topic, I see ambiguous uncertain tone from you but if i get straight to the point, are you suggesting T origins is in Horn of Africa instead of Levant?
No im not sure of where t orginiates I wasnt disputing that fact . but I think the explanations of how it got into Africa this early is way too hand-wavy for me and doesnt seem like it's grounded in anything factual .
 
@giire12 It all basically comes down to the fact that there is some very weird stuff going on with the haplogroups different groups are descended from
 
Here's basically a simplified version of my argument.

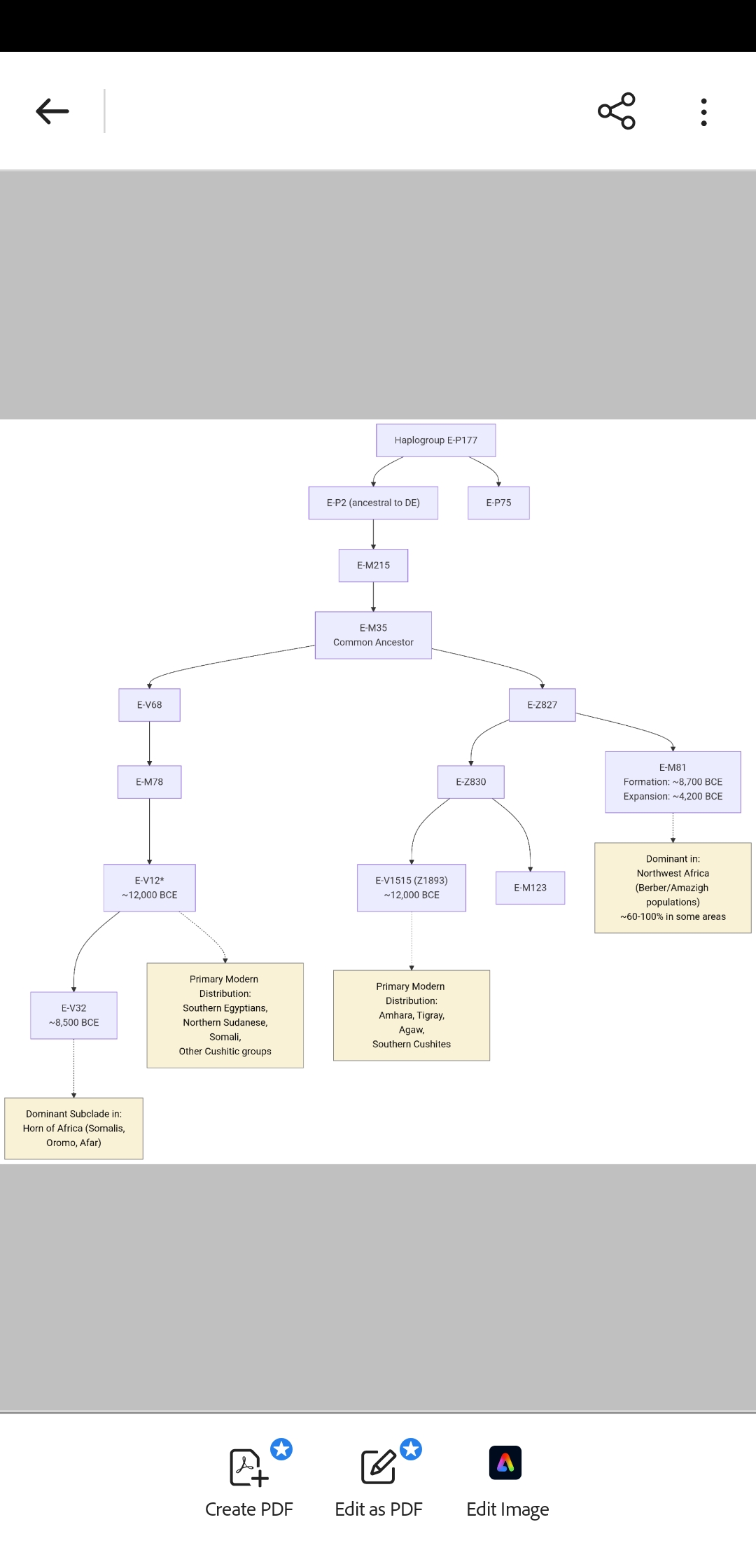
If you look at this map and the distribution of these haplogroups. What you essentially see is that paternallly speaking habesh,southern cushites, and north Africans cluster together. Whereas somalis,southern eygptians and Sudanese closer together and all descend from a sub clade that emerged several thousand years later around when the neolithic happened. This of course makes no sense
View attachment 372453




If I drew this on a map here's what you would get.

View attachment 372454


Do you see how strange this distribution looks? If people migrated from ethiopia to the rest of africa then youd expect them to get a haplogroup closer to Northern Ethiopians whidh is what we see with north Africans. But with eygptians and Sudanese we see these guys get a clade that emerges thosuand of years afterwards and is really close with the somali clades. Yet it somehow teleportd to eygpt and Sudan. Who show no sign of the haplogroup that you would see expect to see since they border the habesha.
 
@giire12 It all basically comes down to the fact that there is some very weird stuff going on with the haplogroups different groups are descended from

I think i understand your point now and you have a very good point to be honest. Your right in that its difficult to understand and its weird how T is scattered and somehow they're all connected with a wide distribution. What i noticed is that because of its low frequency outside the horn of africa it makes it difficult to collect enough set of data to make conclusive and clear picture. It's origins is crystal clear for me (Levant). But I have questions to why T has been successful in the Horn and sub Saharan regions but rare elsewhere.
 
I think i understand your point now and you have a very good point to be honest. Your right in that its difficult to understand and its weird how T is scattered and somehow they're all connected with a wide distribution. What i noticed is that because of its low frequency outside the horn of africa it makes it difficult to collect enough set of data to make conclusive and clear picture. It's origins is crystal clear for me (Levant). But I have questions to why T has been successful in the Horn and sub Saharan regions but rare elsewhere.

Now that I'm looking closer at it I definitely think its possible that this dna originated in Africa. Its possible that whatever pouplation thag migrated from the horn of africa up eygpt into the Levant possed both t and e. This would also explain why we see t samples that are incredibly old in africa.

Neither of these hypothetical routes you always see people give as how ancestry from the middle east could get into Africa make a lot of sense.

Screenshot_20250905_175228_Maps.jpg


Look at the distribution of haplogroup j which 40-50 % of middle easterners have and has been in the middle east since before the neolithic. Yet nobody seesm to explain how the only 2 sources of it we see are from the post mamluk arab migrations into Sudan and the south arabian migration into northern Ethiopia .

Screenshot_20250905_175515_Samsung Internet.jpg
 

Garaad Awal

Former African
I think i understand your point now and you have a very good point to be honest. Your right in that its difficult to understand and its weird how T is scattered and somehow they're all connected with a wide distribution. What i noticed is that because of its low frequency outside the horn of africa it makes it difficult to collect enough set of data to make conclusive and clear picture. It's origins is crystal clear for me (Levant). But I have questions to why T has been successful in the Horn and sub Saharan regions but rare elsewhere.
It isn’t successful besides Af-Maxaa Somalis. It’s very low frequency everywhere else
 
Now that I'm looking closer at it I definitely think its possible that this dna originated in Africa. Its possible that whatever pouplation thag migrated from the horn of africa up eygpt into the Levant possed both t and e. This would also explain why we see t samples that are incredibly old in africa.

Neither of these hypothetical routes you always see people give as how ancestry from the middle east could get into Africa make a lot of sense.

View attachment 372459

Look at the distribution of haplogroup j which 40-50 % of middle easterners have and has been in the middle east since before the neolithic. Yet nobody seesm to explain how the only 2 sources of it we see are from the post mamluk arab migrations into Sudan and the south arabian migration into northern Ethiopia .

View attachment 372460

I disagree, Levant has the highest diversity of T itself. Also you'd have to add its sibling L and its parent K origins in the horn as well, which we know it's impossible. We know L and K is almost non existence in Africa unless of a recent mix ( cadcads for example). You would have to rewrite the whole Phylogenetic tree from scratch and migration patterns to force and fit T origins in Africa (difficult task). All evidence of its origins points to Levant.
 
Last edited:

Arabsiyawi

HA Activist.
It isn’t successful besides Af-Maxaa Somalis. It’s very low frequency everywhere else
Not only that, Y45591 is so far exclusively found in Dir. It is completely absent in other Horners. Same with the sister and upper branches, with no other Africans positive for them, apart from African Arabs.
With the very young TMRCA it has, it's quite clear to me that it is obviously a tribal unit that makes sense both genetically and historically, unlike other lineages which are a lot older and connect pretty much all Somalis in a more complex pattern. They usually start to correlate with our modern tribal system in the Middle Ages.
The same pattern can be noticed with Y179455, being Madhibaan/Tumaal exclusive.
 

Garaad Awal

Former African
Now that I'm looking closer at it I definitely think its possible that this dna originated in Africa. Its possible that whatever pouplation thag migrated from the horn of africa up eygpt into the Levant possed both t and e. This would also explain why we see t samples that are incredibly old in africa.

Neither of these hypothetical routes you always see people give as how ancestry from the middle east could get into Africa make a lot of sense.

View attachment 372459

Look at the distribution of haplogroup j which 40-50 % of middle easterners have and has been in the middle east since before the neolithic. Yet nobody seesm to explain how the only 2 sources of it we see are from the post mamluk arab migrations into Sudan and the south arabian migration into northern Ethiopia .

View attachment 372460
:dead: Delusional
 

Garaad Awal

Former African
I disagree, Levant has the highest diversity of T itself. Also you'd have to add its sibling L and its parent K origins in the horn as well, which we know it's impossible. We know L and K is almost non existence in Africa unless of a recent mix ( cadcads for example). You would have to rewrite the whole Phylogenetic tree from scratch and migration patterns to force and fit T origins in Africa (difficult task). All evidence of its origins points to Levant.
He would also have to explain why Neolithic Levantines had it and why it appears in Africa during Middle Neolithic in Morocco in heavily Levant PPNB samples
 
He would also have to explain why Neolithic Levantines had it and why it appears in Africa during Middle Neolithic in Morocco in heavily Levant PPNB samples

Also i saw an article that said, between 4200 - 4700 BCE the Middle Neolithic site of Skhirat-Rouazi (Morocco) had an individual with ancient DNA that carried Y-DNA haplogroup T-M184, and their genomes showed approximately 76% Levantine Pre-Pottery Neolithic B (PPNB) ancestry.
 
He would also have to explain why Neolithic Levantines had it and why it appears in Africa during Middle Neolithic in Morocco in heavily Levant PPNB samples
What's your explanation for the fact that j which makes up like 40% of the paternal lineages in the middle east and has been in the middle east the neolithic c is baiscally absent in any appreciable amounts outisde the 2 pouplations of arab Sudanese and habesha ?
 

Trending

Latest posts

Top